Cultivating the Microbiome of Populus Tree Roots

Bacteria collection opens new directions for research on cottonwoods, poplars, and other trees useful for biofuel and other applications.

Biological and Environmental Research

January 25, 2022
Estimated Read Time   min
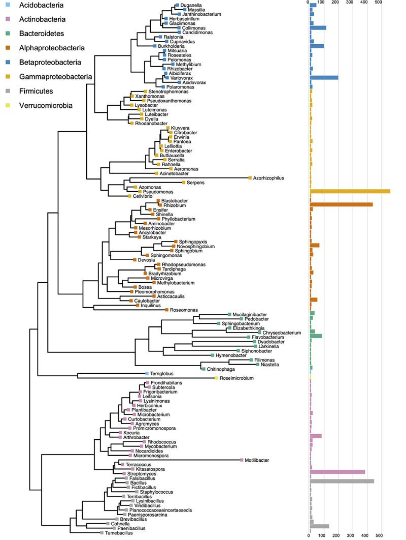
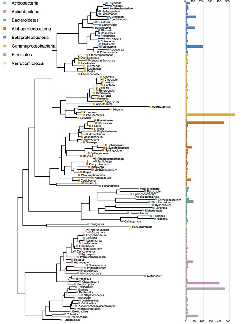
Phylogenetic tree created by sequencing all the isolates in this study into genera. Colors indicate the bacterial phylum/class. The bar graph corresponds to the number of isolates in the collection in that genus.
Phylogenetic tree created by sequencing all the isolates in this study into genera. Colors indicate the bacterial phylum/class. The bar graph corresponds to the number of isolates in the collection in that genus.
Image courtesy of Dana L. Carper, Oak Ridge National Laboratory (© 2021 Carper et al.)

The Science

Communities of bacteria, fungi, and other microbes are key to the health and survival of their plant hosts. Previous studies have identified key members of these communities. These studies have helped scientists create synthetic communities--collections of microbes that are assembled to study how real-world communities function. However, such studies are limited by the bacteria that are available to assemble into synthetic communities. This new research presented a collection of 3,211 individual strains of bacteria. The collection is representative of the root community of Populus, a genus that includes poplar and cottonwood trees.The study then demonstrated the ability to examine underlying microbe to microbe interactions using a synthetic community approach. This culture collection allows researchers to conduct detailed explorations of how microbial communities function.

The Impact

Populus trees such as cottonwood and poplar are cultivated worldwide for industrial purposes. These include the production of wood products, windbreaks, and, more recently, as a raw material for biofuel. The health and survival of Populus is partially dependent on the microorganisms that make up its associated microbiome—the micro-level ecosystem surrounding each tree. This new collection of bacteria is the most comprehensive collection of bacteria associated with Populus. It will help microbiologists and other scientists study how microbes can assist plant hosts and potentially help improve the resistance of these important tree species to stresses.

Summary

This study targeted the isolation of representative bacterial strains from environmental samples of Populus roots. The study used a direct plating approach and compared the isolated strains to amplicon-based sequencing analysis of root samples. The resulting culture collection contains 3,211 unique isolates representing 10 classes, 18 orders, 45 families and 120 genera from 6 phyla, based on 16S rRNA gene sequence analysis. The collection accounts for approximately 50 percent of the natural community of plant associated bacteria as determined by phylogenetic analysis. Additionally, the genomes of a representative set of 553 isolates were sequenced to facilitate functional analyses. The top sequence variants in the amplicon data, identified as Pseudomonas, had multiple representatives within the culture collection. The researchers then explored a simplified microbiome, comprised of ten strains representing abundant taxa from environmental samples, and tested that biome for its ability to reproducibly colonize Populus root tissue. The ten-member simplified community was able to reproducibly colonize Populus roots after 21 days, with some taxa found in surface-sterilized above ground tissue.

Contact

Dale A. Pelletier
Biosciences Division, Oak Ridge National Laboratory
pelletierda@ornl.gov

Funding

This research was supported by the Department of Energy Office of Science, Biological and Environmental Research Genomic Science Program as part of the Plant Microbe Interfaces Scientific Focus Area.

Publications

Carper, D.L., et al., Cultivating the Bacterial Microbiota of Populus RootsmSystems 6:e01306-20 (2021). [DOI: 10.1128/mSystems .01306-20]